Ronja
Tato stránka popisuje zkušenosti s AUI a UTP verzí ronji na plošných spojích.
Verzi AUI osazoval Martin Salač přesně podle schémat
Clocka na plošňácích od
Shimiho
aui3.sch
aui4.pcb
rece1.sch
rece4.pcb
txd.sch
txd3.pcb
a oživoval jsem jí já.
Verzi UTP postavil včetně návhu plošného spoje a oživil Pepa Vít podle plánku silvije
a já mu do toho jen kybicoval. Verze UTP používá přijímač a vysílač stejný jako AUI verze.
V současné době nám obě AUI a UTP chodí a chystá se instalace UTP verze
v Čelakovicích pro www.czela.net, kde bydlí Martin Salač, který vše financoval.
Pozor následující schéma a plošný spoj verze 0.1 mají chyby, které jsou opravené ve verzi 0.2.
Vše vychází ze schématu od silvije
tpmod12mala.png
a tpmod12mala_col.png
Pokud chcete diskutovat o ronje nepište nám(mě) přímo, ale přihlašte
se prosím do konference http://ronja.twibright.com/mlist.php
a ptejte se tam. Aspoň z odpovědi budou mít užitek i ostatní.
Snahou bylo a je navrhnout jednostranný plošný spoj s minimem propojek tak aby
byl levně a rychle vyrobitelný. Plošňáky pro UTP verzi nám vyrobila firma
Spoj Kohout a jsem s kvalitou a rychlostí výroby
velmi spokojený. Dělám u nich neprokovené plošňáky už sedm let.
Moduly na plošných spojích RX a TX verze 0.0 a AUI nebo UTP fungovaly na vzdálenost 1 metr
bez optiky a mezní RSSI bylo asi 40mV. Není to nic moc a tak se dá předpokládat že bez
problémů to bude chodit tak na 400 metrů s optikou.
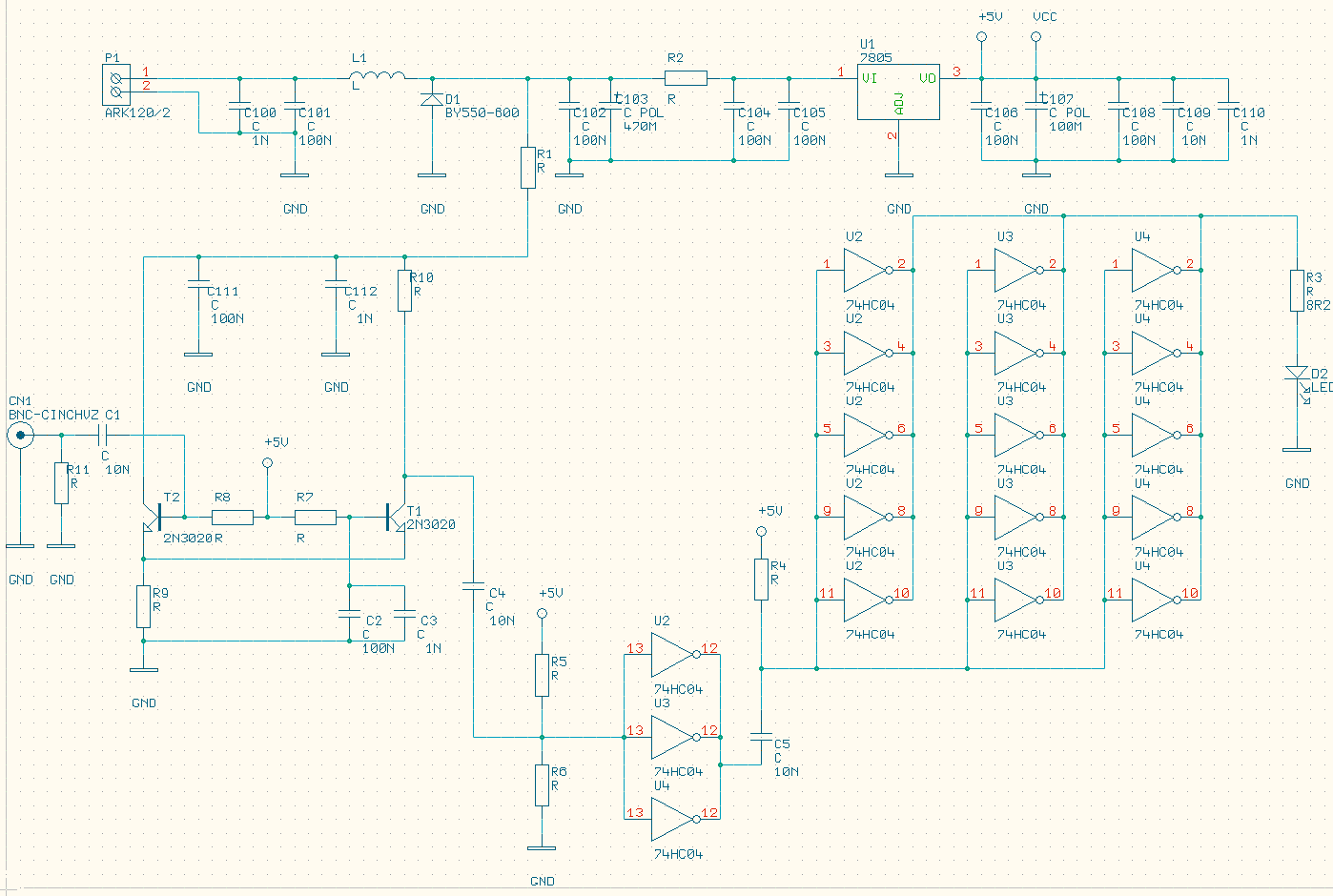
AUI
Plošňáky od Shimiho.
MB
Tak jak to tu vidíte tak to fungovalo. Karty 3com AUI v linuxu v modules.conf jsme
připsali full_duplex=1 a jelo to jak má. Fotografie z oživování jsou zde.
aui-pcb.gif
aui-sch.gif
aui3.sch
aui4.pcb
RX a TX
RX
v 0.0
Plošňáky od Shimiho.
rece1.sch
rece4.pcb
rx-pcb.gif
rx-sch.gif
v 0.1
Jednostranný plošný spoj dělal Pepa Vít. Zatím je nevyzkoušený.
Schéma a plošný spoj je vytvořen v programu Eagle 4.11
který je volně ke stažení za podmínek nevýdělečného použití.
1strany_plosnak.cam
bottom.pdf
bottom.ps
diry.excellon
rx.brd
rx.sch
rx.bom
rx.png
top-comp.pdf
top-comp.ps
vrtaky.drl
TX
v 0.0
Plošňáky od Shimiho.
tx-pcb.gif
tx-sch.gif
txd.sch
txd3.pcb
v 0.1
Jednostranný plošný spoj dělal Pepa Vít. Zatím je nevyzkoušený.
Schéma a plošný spoj je vytvořen v programu Eagle 4.11
který je volně ke stažení za podmínek nevýdělečného použití.
1strany_plosnak.cam
bottom.pdf
bottom.ps
diry.excellon
top-comp.pdf
top-comp.ps
tx.brd
tx.sch
tx.bom
tx.png
vrtaky.drl
v 0.2
Oproti v0.1 jen doplněny hodnoty součástek
tx.bottom.pdf
tx.bottom.ps
tx.diry.dri
tx.diry.excellon
tx.top-comp.pdf
tx.top-comp.ps
tx.brd
tx.brd.png
tx.sch
tx.bom
tx.sch.png
tx.vrtaky.drl
UTP MB (RX a TX v0.0 stejný jako pro UTP)
Přijímač a vysílač je ten samý jako ve verzi AUI.
UTP MB verze 0.4 a vyšší NEbudou
Bude lepší když si postavíte twistera.
Je digitální takže teplotně i technologicky závislé časové konstanty
(C5-R1 a C6-R2),
s kterými jsou při oživování a během provozu problémy, odpadají.
verze 0.1
UTP verze plošný spoj od Pepi Víta (pozor je tam chyba v zapomenutém
Vcc spoji na pin 12 obvodu MC3486) a v přebývajícím hradle IC1B, které
bylo nutné vynechat.
Schéma a plošný spoj je vytvořen v programu Eagle 4.11
který je volně ke stažení za podmínek nevýdělečného použití.
Fotografie z oživování jsou zde.
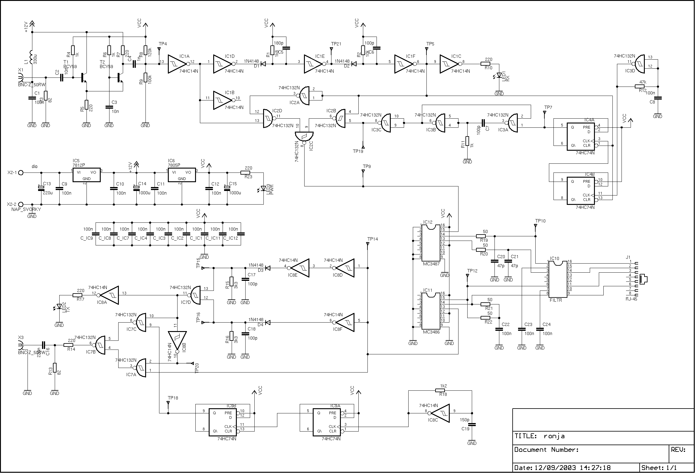
Schéma a plošný spoj je k dispozici a schéma se liší od silvijovi verze následovně:
- kvůli plošnému spoji bylo spousta hradel přerovnáno a to i z obvodů MC3486 a MC3487
ronja.sch
ronja.brd
ronja_brd_mirror.ps
ronja_brd_mirror.pdf
ronja_sch_small.png
ronja_sch.png
ronja_sch.ps
ronja_sch.pdf
návod na hromadnou změnu průměru vnitřních děr padů eagle_brd.txt
verze 0.2
Schéma a plošný spoj verze 0.2 zatím fyzicky nejsou. V současné době je na světě
pouze verze 0.1 dobastlené do funkčního stadia.
Schéma a plošný spoj už je k dispozici a schéma se liší od verze 0.1 následovně:
- přidán GND spoj na pin 9 obvodu MC3487 - zajišťuje nevyužitá hradla
- přidán Vcc spoj na pin 12 obvodu MC3486 - zajišťuje nevyužitá hradla
- přidán Vcc spoj na pin 10 obvodu MC3486 - zajišťuje nevyužitá hradla
- přidán GND spoj na pin 9 obvodu MC3486 - zajišťuje nevyužitá hradla
- odstraněno přebývající hradlo IC1B z cesty signálu
- kondenzátor C5 zvětšen na 180pF - s hodnotou 100pF byly pozorovány průchody frekvence 5MHz
na výstup hradla IC1E a to je nežádoucí.
- přidány testpointy do schématu aby bylo jasné kde se měřilo. Vychází z testpointů od silvije.
bottom.pdf
bottom.ps
diry.excellon
eagle_brd.txt
map.txt
measurement
ronja.brd
ronja.sch
ronja_brd.png
ronja_sch.png
ronja_sch_bw.png
top_comp.pdf
top_comp.ps
vrtaky.drl
verze 0.3
- zvětšeny všechny pady
- přidán konektor RJ-45
- napájecí část předělána tak, aby stabilizátory 78xx nevyzařovali teplo na
elektrolitické kondenzátory
popis.txt
utp.bottom.ps
utp.bottom.pdf
utp.brd
utp.brd.png
utp.diry.excellon
utp.sch
utp.bom
utp.sch.png
utp.top-comp.ps
utp.top-comp.pdf
utp.vrtaky.drl
objednavka_soucastek_pro_dve_ronji_v03.txt včetně RX a TX (tedy 4xUTP, 4xRX a 4xTX)
UTP MB verze 0.4 a vyšší NEbudou
Bude lepší když si postavíte twistera.
Je digitální takže teplotně i technologicky závislé časové konstanty
(C5-R1 a C6-R2),
s kterými jsou při oživování a během provozu problémy, odpadají.
Soubory .csv jsou záznamy z logického analyzátoru. Mapování testpointů je v souboru
map.txt. Tabulky .sxc jsou v
programu OpenOffice.org, který je svobodně
k dispozici.
data.sxc
klid.csv
klid.tif
map.txt
paket.csv
paket_01.csv
paket_01.sxc
spatny.csv
Ronja plošňáky RX 0.1, TX 0.1, UTP 0.3
Dnes 23.1.2004 to Martinovi přišlo. O náklady jsme se, po několika Martinových pokusech
ošidit sám sebe, spravedlivě podělili. V té várce je taky 16 plošňáků na resetátor takže
ať vás to neplete. Nejde o součást Ronji.
Měření
Zde jsou obrázky sejmuté z prvních pokusů oživit UTP verzi.
Měřeno na pinu č.15 obvodu MC3487 a na LED1 RX
Měřeno na pinu č.13 obvodu MC3486 a na LED1 RX
Zkušenosti a rady posbírané z konference i odjinud
Dobry den
pokud mohu popsat sve zkusenosti s rozjezdem ronji na 1.3km.
tak tady jsou:
1) nejvic jsem vyhorel na zacatku kdy jsem si myslel ze nektere uzly (hlavne
mechanicke) vymyslim lepe nez Clock. Nevymyslel jsem a navic jsem si trhl
ostudu, takze jsem se postupne priblizil Clokove konstrukci. (hlavne v
konstrukci zamerovani)
Viz linka Beharovice v ronja Tour.
2) Na stole je treba si vyzkouset pri jakych RSSI jeste chodi data, kdy
zacinaji vypadavat apod.
U me to bylo cca 1.5m, RSSI cca 0.3mV kdyz linka zacala vykazovat chybne
pakety. Pri 0.2mV to uz bylo nepouzitelne. Pri 0.4mV nevypadaval zadny
paket. Provedeni RSSI bylo stare, tj odpor 100ohmu v serii a 800 paralel.
3) 3C509 versus 3c900
Mez zkusenosti jsou takove ze pri nastavene lince pro trvaly provoz je uplne
jedno jestli je tam ta ci ona. pokud ta linka jede v meznich podminkach, pak
se vliv lepsiho fazovaho zavesu projevi, ale v praxi bude to bude stejne
jedno, protoze pak je linka pomerne hodne chybova, napr. ranni opary a pod.
No kdyz je husta mlha jako mliko pak je to stejne neprosvititelne (leda
vykonem temelina, jak uz tady zaznelo), a ze letos je jaksi mlh vyrazne vice,
nebo si toho jen vice vsimam?
S pozdravem
-- Petr "Zapik" Zapadlo
########## -=RYS=- ##########
http://www.elhamobil.cz/optika/foto/rys/TPinterface_Ronja
tp3_mala.brd
před úpravami nezapomeňte na RATNEST ("rozliti medi")
- misto BCY59 dat 2N3904
- oba 2N3904 parovane (T1, T2)
- pokud mozno vsechny R uhlikove (bezindukcni)
- pokud mozno vsechny C keramiky pro VF (typ J)
- R,L, C keramika, C tantal letovat 4mm nad DPS (indukce)
- L1 = 10 zavitu na trnu 8mm, celkova delka 13mm, zvonkovej zabuzirkovanej drat
- misto R19 (1k2) dat uhlikovej trimr PT10VK002.5 (112-046 z GME)
- misto R23 (70kR) dat viceotackovej cermetovej trimr 64W100K (112-244 z GME)
- misto IC5 dat filtr 20F001N treba z jete sitovky NE2000
- vsechny aktivni ic dat do patic!!
- na nozicku 11 ic10 (74HC74) naletovat dratek 1cm
- na SV4-2 namerit 1MHz a doladit pomoci trimru R19
- na naletovanem dratku namerit 250Hz a doladit pomoci R23
- proste nabastlit oba trimry na DPS
- zelena LED sviti kdyz neprijma nic
- zelena LED zhasne kdyz prijma od naproti 1MHz
- zelena LED blika v rytmu prenosu paketu
- nejlepe odladit 1MHz a 250Hz kdyz 2 TP desky propojit naprimo mezi sebou
a zapojite mezi 2 compy
Zdar, predkladam soubor poznatku shromazdenych pri poslednich testech:
1) RSSI se dvema diodami: maximalni napeti na vystupu se da ocekavat kolem 5V.
Odchylka smerem dolu je zpusobena podstatne odlisnou hodnotou napeti Uds na
tranzistoru BF9xy od 1/2 napajeciho. A pozor!!! Pri prebuzeni vstupu toto napeti
prudce klesne. Pri testu bez optiky to je pro vzdalenost PIN - LED mensi nez 10cm,
zaroven se voltmetrem na PINce nameri misto -11V neco kolem 0 az +1V.
Tohle muze zpusobit problem pri zamerovani pokud mate predimenzovane cocky nebo
svitite laserem - paradoxne pri nejlepsim zamereni to nefunguje a RSSI je 0V.
2) Plastove trubky: bylo zjisteno ze sede trubky z PVC s tloustkou steny 2mm
propousteji nechutne velke mnozstvi IR zareni. S tim je treba pocitat, kdyz uz je pres
veskera varovani chcete pouzit.
3) Cerneni vnitrniho povrchu roury nema sebemensi vyznam, s vyjimkou sazi. Nejvetsi
podil na proudu primaci diodou ma IR zareni. Vuci nemu se vetsina cernych barev
chova jako zrcadlo. Reseni je jedine - dira ve "slunecni" clonce se musi udelat prave
tak velka, aby dioda videla pouze cocku.
4) "Gumovy" zamerovac: naramne se osvedcilo vyrezat do L profilu zavity pro staveci
srouby (ty, co sou na nich navleceny gumy). Zvysi se tak komfort obsluhy a presnost
zamereni. S namontovanym laserem bylo na 700m zamerovano doslova s
milimetrovou presnosti (Pote co jsme obsluze vysvetlili, co znamena povel vlevo, a co
vpravo, to trvalo cca 5 minut ).
Bezni stavitele dale nectete.
5) Casovaci obvody v interfacu (posledni ohlaseny a uznany BUG). Problem je
castecne zpusoben pouzitim diody (1N4448). Jeji ubytek v propustnem smeru se meni
vyrazne s teplotouu. V beznem provozu se meni o vice jak 0,1V. Dlasi problem je s
nabijenim casovacich kondenzatoru. Strukturou logických IO je dano, ze jaxi vystup v
H je "slabsi" a zaroven miva vetsi rozptyl toleranci. Je to dano konstrukci vystupniho
tranzistoru. (Vysvetli Simandl) S toleranci rozhodovaciho obvodu na vstupu IO toho
moc udelat nelze. Kombinace tohoto dokaze znefuncnit cely obvod. Tolerance odporu
byva naproti tomu 1procento a s teplotou se nemeni. Kondenzator bezne 5 procent a
pokud je z hmoty NPO (pod 100p prakticky vsechny kondenzatory), tak se kapacita
take nemeni. Takze RC clanek nema vliv.
Navrhuji proto pouzit na vybiti RC clanku obvody s otevrenym kolektorem (7405,
7403). Timto se zajisti pocatecni podminky temer shodne a usetri se diody.
6) Kdyz uz byl do interfacu zadelan krystalovy oscilator a zaroven zbylo par hradel, tak
by stalo za uvahu dodelat podporu halfduplexu. Oscilator by se vymenil za 10MHz a
pridala by se jeste jedna delicka 7474, tim by se zvysila frekvence idle signalu na
1,250MHz, coz by na funkci nemelo vliv. (7474 je podstatne levnejsi nez k. oscilator).
Tech 10MHz by se pak poustelo do col. vstupu. Signalizace odpojeni media by se dala
udelat pomoci EXOR hradla porovnavanim primaneho idle a generovaneho idle
(mame tam oscilator s 100ppm/1°C). Tim by se nechala zajistit i zpetna kompatibilita a
zaroven by byla informace, ze je link v poradku = idle signal je priman.
Toto by vyresilo potrebu cca 80procent lidi, co chteji Ronju stavet.
Vyvoji Zdar, i kdyz to mysleni casto boli...